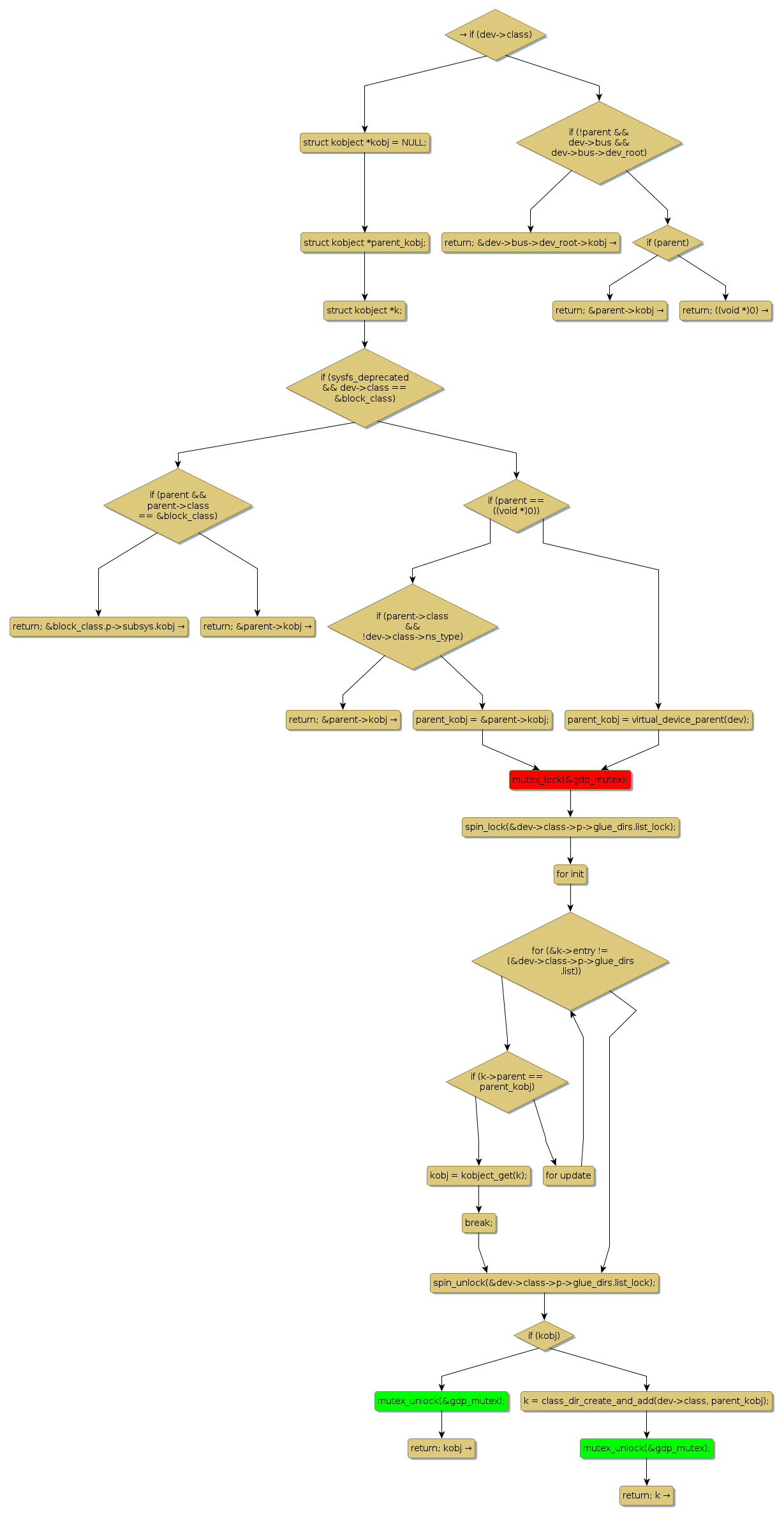
Instance Verification Kit (IVK)
mutex lock @ [18908+23+/linux-3.19-rc1/drivers/base/core.c]
Instance Signature: gdp_mutex
|
The Matching Pair Graph:
|
|
Function Name
|
Control Flow Graph (CFG)
|
Events Flow Graph (EFG)
|
Source Correspondence
|
|
get_device_parent
|
|
|
[18130+17+/linux-3.19-rc1/drivers/base/core.c]
|